+7 (861) 203-39-44
0 0
Корзина (0) Отложенные товары (0)

В настоящий момент у вас нет отложенных товаров

Все идеи

Предлагайте идеи для реализации в программных продуктах

Предложил 17.05.23 10:22
1  
Отклонена

Предлагать копировать ссылку если по ней не получается перейти

Иногда пользователи прикладывают в комментариях ссылки на внешние ресурсы.
При попытке перейти по ним из программы выходит ошибка( см вложение).
Было бы хорошо, если программа будет предлагать скопировать текст этой ссылки в буфер (зеленая кнопка на картинке).
Copy_link
Copy_link

Официальный ответ

0  
Ответил Барилко Виталий 14.06.23 14:27
Добрый день. К сожалению, это форма платформы. Ее выводит конфигурация.
Да и нет проблем, нажать "ОК" вернуться обратно в форму откуда нажимали и выделив текст, ее скопировать.
Предложил 27.03.23 17:37
3  
Голосование

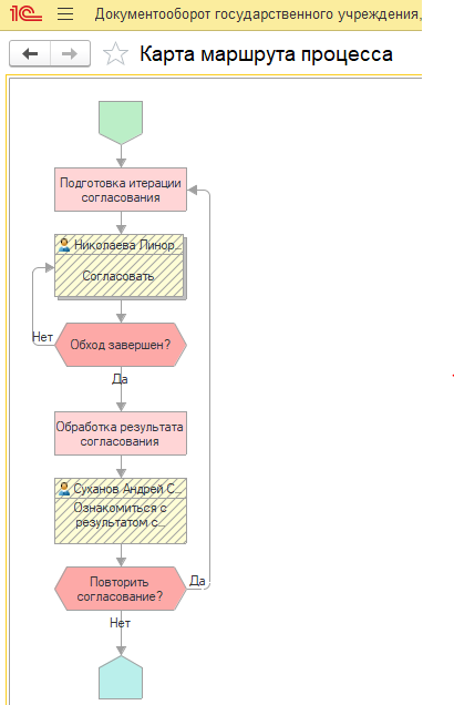
Автоматическое построение графической схемы Процесса

Добрый день, в конфигурациях 1С типа 1С:Документооборот уже очень давно присутствует типовой функционал по автоматическому построению карты маршрута.

Большая просьба разработать в конфигурации 1С:Управление IT отделом механизм автоматического построения графической схемы Процесса Задания для визуального представления движения задания по этапам процесса.
Автоматическое построение графической схемы Процесса Автоматическое построение графической схемы Процесса
Предложил 16.03.23 18:04
3  
Голосование

Доработка механизма автоматического завершения задачи - реализация нескольких сценариев

Недоработан механизм автоматического перевода состояния задачи на завершающий этап. В жизненном цикле задачи есть два состояния завершающих - Выполнено и Завершено. Для состояния Выполнено есть предопределенные этапы - Выполнено и Выполнение невозможно. Также для состояния Завершено есть два предопределенных этапа - Завершено и Отказано. Логично настроить маршрут так, что после этапа Выполнение (в работе) можно перевести на этап Выполнено (если все корректно) или Выполнение не возможно (если отрицательный результат) - это два этапа с состоянием Выполнено по жизненному циклу задачи. При этом логично при отсутствии активности по задаче через 14 дней, например, из состояния Выполнено этапа Выполнено автоматически переводить в состояние Завершено на этап Завершено, а из состояния Выполнено этапа Выполнение невозможно переводить в состояние Завершено этапа Отказано. Таким образом, конечным этапом любой задачи будет состояние Завершено и этап - либо Завершено, либо Отказано. Это все штатный функционал. Но есть одна явная недоработка - невозможно настроить автоматические переходы в процессе. Можно настроить только один - или из этапа Выполнено на Завершено или из этапа Выполнение невозможно на этап Отказано. Но вполне корректно предположить, что у задачи должно быть два пути после выполнения - положительный исход и отрицательных исход.
В конечном итоге система не позволяет автоматически завершить обе ветки - можно настроить только одну.

Доработка механизма автоматического завершения задачи - реализация нескольких сценариев Доработка механизма автоматического завершения задачи - реализация нескольких сценариев
Предложил 13.03.23 8:34
2  
Голосование

Учет цены трех коммерческих предложений товара/услуги в заказе поставщику для формирования НМЦК

Очень не хватает функционала по учету трех коммерческих предложений товара (услуги) при формировании заказа поставщику, который будет проводится в форме торгов (аукциона). Есть такое понятие начальная минимальная цена контракта (НМЦК) и рекомендации о применении заказчиками, осуществляющими закупки по 223-ФЗ, методики обоснования НМЦК, аналогичной предусмотренной в 44-ФЗ, содержатся в письме Минфина России № 24-01-09/37717 от 16.06.2017. Фактически, НМКЦ, это сумма средних цен товаров услуг контракта. Средние цены товаров и услуг контракта складываются из трех коммерческих предложение (КП).
В программе я не нашел в заказе поставщику возможность прописать три цены для номенклатуры с указанием реквизитов КП так, чтобы рассчиталась средняя и в итоге была сформирована НМЦК.
Был вариант добавить три цены в доп. характеристики номенклатуры, но от заказа к заказу цена и КП меняются и тогда теряется история - приходится перезаписывать. Множить номенклатуру тоже неправильно - дублирование данных, база разрастается.
Большая просьба запланировать корректную качественную реализацию такого функционала. Пример расчета нмцк во вложении. Этот функционал совершенно точно нужен всем. кто покупает товары (услуги) по торгам (аукционам).
Учет цены трех коммерческих предложений товара/услуги в заказе поставщику для формирования НМЦК
Предложил 25.10.22 11:16
2  
Голосование

Добавить в Мобильное приложение Управления ИТ-отделом шаблоны заполнения заданий

Добрый день.

Было бы здорово иметь возможность и в мобильном приложении использовать возможность заполнения задания по шаблону (кнопка Звёздочка с зелёным плюсом на десктопе).  

Официальный ответ

0  
Ответил 05.12.22 10:52
Добрый день!
На данный момент в Roadmap   нашего продукта мы уже взяли одну из больших задач по мобильному приложению.
Но тем не менее, ваше обращение под номером 8317 - занесено в список предложений на рассмотрение разработчикам.
Поэтому, сказать, что такая доработка не возможно и не будет рассмотрена - не можем. Но и сообщить конкретные даты реализации - тоже.
Предложил 05.07.22 16:06
16  
Голосование

Развитие базы знаний

Было бы интересно добавить функционал для статьи базы знаний по аналогии с Confluence (https://atlassian.engexp.ru/docs/confluence/stati/sozdanie-i-redaktirovanie-statej/)
Создаем статью, например должностные инструкции отдела продаж.
На статью подписываем определенных сотрудников/категории/роли.
Далее должностная инструкция меняется, ответственный сотрудник исправляет ее и когда она готова нажимает кнопку "Сохранить и оповестить".
Всем подписанным на статью высылается информация об обновлении статьи (с приложением ссылки на статью или например самой статьей).

Официальный ответ

0  
Ответил Барилко Виталий 05.12.22 17:31
Здравствуйте. Да, мы планируем изменить функционал базы знаний.
В частности, добавить возможность удобного редактирования статей, добавить дерево категорий и "пространства" статей, а так же подумать на счет ролей и видимости статей. Это не простая задача, на самом деле.
Планируем этим заняться в самом ближайшем будущем (январь-март 2023), а там будем смотреть по загруженности.
Предложил 22.10.21 16:06
3  
Голосование

Доработать шаблоны заданий. Возможность связывать шаблоны друг с другом

Небольшое вступление для понимания дальнейшей сути предложения.

У нас работа в программе Упр. ИТ поставлена примерно так:
Для работы с подавляющим большинством возникающих задач в адрес ИТ и внутри ИТ в программе созданы соответствующие шаблоны задач.
В Шаблон задачи сохранили информацию о том какую информацию получить на входе и что дать на выходе. Это сделано в виде описания и чек листов. Благодаря чему, можно управлять процессами в ИТ отделе. Ускоряется регистрация и обработка. Ускоряется управление изменениями. Захотел внести изменения в какой то процесс - изменил шаблон.

Например Шаблон задания Увольнение содержит
1) Информацию, которую нужно получить от заявителя, который обращается в ИТ по заявке / произвольной форме.
2) Названия задач которые нужно поставить отдельным исполнителям ( внутри ИТ отдела). Принять оборудование (техник) , Закрыть доступы (сисадмин ) доступы, Подписать обходной лист (Руководитель ИТ)
3) Прочую информацию о сервисе, услуге итд.

В реальной работе происходит например так
Ответственный за прием задач сотрудник, получает уведомление: Увольняется такой то сотрудник. Ответственный создает задачу по шаблону "увольнение сотрудника".
Далее, ему нужно ознакомиться с описанием / чекистом задачи, которая создалась по шаблону и ВРУЧНУЮ создать подзадачи по соответствующим шаблонам внутренних заданий.

Можно ли сделать так чтоб шаблон задачи опционально:
  • Мог содержать ссылки на другие (если можно назвать вложенные ) шаблоны заданий
  • Умел автоматически ставить задачи / подзадачи согласно той же иерархии, какая создана в базовом шаблоне. Например базовый шаблон "Увольнение сотрудника" содержит подчиненный шаблоны "П ринять оборудование", "Закрыть доступы", "Подписать обходной лист". Создав задачу по базовому шаблону, автоматически создаются к ней и подзадачи по соответствующим шаблонам.
Думаю, таким образом, можно было бы автоматизировать определенный участок работы , когда нужно создавать предопределенную иерархию задач.
В результате уровень автоматизации мог бы существенно повысится.

Прошу рассмотреть данную идею. При необходимости готов дать дополнительные пояснения.

Официальный ответ

1  
Ответил 16.11.21 10:20
Добрый день!
Спасибо за развернутое представление идеи.
Зафиксировал идею на рассмотрение руководством.
Предложил 23.06.21 17:42
95  
Внедрено

Заменить телефонию от Раруса (Софтфон) и сделать ее более функциональной

Текущая телефония которая встроена в конфигурацию не отвечает требованиям по качеству работы.
Предлагаем заменить или изменить телефонию. Сделать ее проще и удобнее для использования.
Предложил 23.06.21 14:25
100  
Внедрено

Добавить в мобильное приложение возможность инвентаризации

Нас часто спрашивают клиенты о подобном функционале.
Было бы удобно использовать в мобильном приложении подобный функционал и всю мощь телефона для инвентаризации компьютерной (и не только) техники.