Автоматизированная обработка событий и действий в ИТ

Настраивайте события и действия, которые должны выполняться автоматически. Избавьте себя от необходимости выполнять одни и те же действия, их будет делать программа

Автоматизированная обработка событий и действий в ИТ

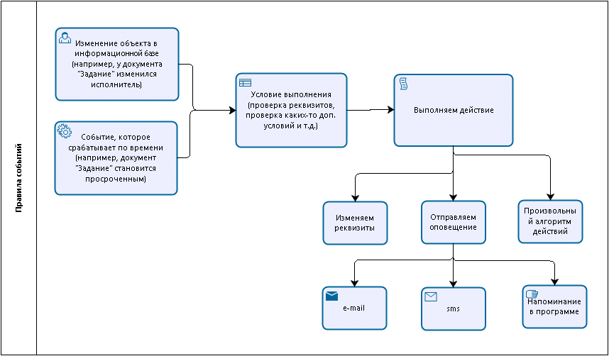
«Правила событий»

Гибкий механизм с помощью, которого можно реализовывать нестандартную логику работы программы. Работа системы заключается в выполнение действий, при соблюдении определенных условий. Например, можно отправлять уведомления о новых тикетах / заявках / задачах пользователей по шаблону

Создавайте свои шаблоны оповещений

Контролируйте сроки

Оповещайте ответственных лиц об окончании сроков лицензий. Напоминайте исполнителям заданий о "горящих" сроках

Автоназначение исполнителей

Определите кейсы, настройте под них правила и пускай программа автоматически назначает исполнителей.

Мало предопределенных действий?

Произвольный алгоритм в «Правилах событий» позволяет значительно расширить функционал и возможности за счет написания кода на языке 1с.

Попробовать бесплатно